福建省福安职业技术学校2024年教师教学能力比赛作品视频拍摄与制作美化服务招标公告
为了校教师参加2024年教师教学能力比赛,现将我校48节参赛课进行拍摄,对课堂教学实录视频记录,现特向社会公告,具有视频拍摄与后期制作的单位参与竞标,本次服务预算经费4.9万元。具体见下表内容:
一、项目概况
项目名称:福建省福安职业技术学校2024年宁德市教师教学能力比赛作品视频拍摄与制作美化服务项目。
1.服务内容和技术要求
(1) 服务内容:
|
序号 |
类型 |
服务项目 |
备注 |
|
1 |
市赛作品拍摄服务 |
市赛视频作品拍摄指导 |
2-3天/组(每组4节课) |
|
视频制作美化处理服务 |
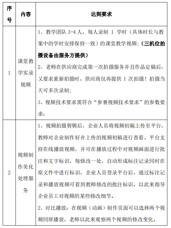
(2) 具体要求:

(3)技术要求:
1.课堂实录视频须采用 3 机位全程连续录制,镜头固定,其中一个机位对准黑板和屏幕,另两个机位根据教学实际固定镜头位置,须覆盖教室全景(1学时教学需要两个教学场所的,每个教学场所均须安放固定镜头,机位总数为3个)。3 机位须同步录制,保证音视频准确同步。录课过程中拍摄及其他人员不在场,提交的视频从拍摄人员离场开始到拍摄人员停机为止(1学时之外的录制时长不超过2分钟)。所有机位拍摄的视频须保证音轨连续,不另行剪辑及配音,不加片头片尾、字幕注解。视频采用MP4 格式封装,单个视频文件大小不超过 500M。每段视频文件以“教案序号+第几学时+教案页码+教学环节名称”来命名(其中教案页码以教案 PDF 文件顶部显示的页码为准),含教师实操演示与教学指导的视频文件以“教案序号+第几学时+教案页码+教学环节名称+实操起始时间 n'm" -实操结束时间 n'm" ”来命名(实操起止时间可以多段,用“+”连接)。
2.视频录制采用 H.264/AVC 编码格式压缩,动态比特率(码流)不低于 1024Kbps,分辨率设定为 1280*720,采用逐行扫描,帧速率为 25 帧/秒。音频采用 AAC 格式压缩,采样率 48KHz,比特率(码流)128Kbps(恒定)。
三、评标方案
本次采购方案是询价采购,评标方案是最低价中标法。
即在全部满足招标文件实质性要求前提下,以提出最低报价的投标人作为中标候选人。投标报价相同的,按技术指标优劣顺序排列,以技术部分更优的投标人作为中标候选人。
四、商务条件(以下内容不允许负偏离)
1、交付地点:福建省福安职业技术学校
2、交付时间:合同签订后到省赛作品提交截止
3、交付条件:验收合格交付使用
4、是否收取履约保证金:是(履约保证金1500元,中标现在交履约保证金)
5、是否邀请中标人参与验收:是
6、验收方式数据表格
|
验收期次 |
验收期次说明 |
|
1 |
根据招标文件及合同 |
7、支付方式数据表格
|
支付期次 |
支付比例(%) |
支付期次说明 |
|
1 |
100 |
合同签订后,且收到发票10个工作日内,甲方按财政局和教育局规定的付款流程支付合同价的100%。 |
五、合同的签订及结算方式
成交后2个工作日内签订合同,并按合同现实际情况相结合,按实进行费用结算,支付按教育局与财政局规定流程支付。
六、邀标单位:福建省福安职业技术学校
七、公告时间:2023年11月30日-2023年12月3日
八、开标时间:2023年12月4日下午午4:30
九、1.报名收件时间:2023年12月4日上午9:30-12:00
2.报名地点:福安职业技术学校总务处
3.联 系 人: 陈老师 05936373068
十、开标地点:校二楼会议室
福建省福安职业技术学校
2023年11月30日