锚定目标 实干笃行 奋力谱写高质量发展新篇章 ——2025年福建省福安职业技术学校大事记回望
发布时间: 2026-01-01 09:59:09
2025年,福建省福安职业技术学校以习近平新时代中国特色社会主义思想为指导,深入贯彻党的二十大及二十届历次全会精神,锚定立德树人根本任务,深耕教学改革、强化师资建设、深化产教融合,在服务区域发展与职业教育提质中书写亮眼答卷。
一月
教学成果《滴水穿石、岗课融合、双元育人:县域中职智能制造人才培养模式创新与实践》荣获福建省职业教育教学成果一等奖。

二月
选派20名学生代表参与福安市委“深学争优、敢为争先、实干争效”行动总结部署会暨 2025 年工作会议礼仪志愿服务。

三月
1.获批首批福建省中等职业学校“三全育人”典型学校。

2.曾柳娟校长(宁德市唯一)入选名校长培养对象,林伟赠老师入选福建省新时代职业教育名师培养对象。



四月
1.师生团队在福建省职业院校技能大赛中斩获福建红茶制作一等奖,传承创新非遗文化。

2.高职院校分类考试成绩亮眼,1010名考生参加职业技能测试,11人上本科线、999人上专科线,上线率100%。
五月
1.组织教师赴福安市潭头职业中学开展“送教送培”活动,深化校际合作。

2.获批职业技能等级认定机构资质,覆盖车工、电工、茶艺师等18个工种。

3.34名师生应邀参演第十四届宁德世界地质公园文化旅游节歌伴舞《洗衣女》。

六月
1.召开全校各专业人才培养方案修订论证会,邀请高校专家、行业企业代表共商专业建设。

2.组织24级学生参加福建省中等职业学校学业水平考试,公共课合格率100%,专业课合格率99.4%。
七月
1.育人模式实践案例《“一核五径・三全贯通”:新时代闽东精神引领中职育人模式重构》入选福建省职业教育改革发展“立德树人”典型案例。


2.开展深入贯彻中央八项规定精神学习教育,扎实推进作风建设。

八月
案例《“一核五径・三全贯通”:新时代闽东精神引领中职育人模式创新》入选福建省第六批“一校一案”落实《中小学德育工作指南》典型案例。

九月
1.首夺世界职业院校技能大赛“机电设备安装与运维” 赛道金奖,实现学校世界级赛事金奖“零的突破”。

2.两项省级职教改革研究课题顺利结题,分别是曾柳娟校长主持《基于中国特色现代学徒制的畲歌非遗传承人培养模式研究》、林巍立老师主持《在课程思政视域下中职音乐欣赏课教学改革研究》。

3.福建省高水平中职专业群(机电技术应用)经5年建设,完成建设成果上报,待省级验收。

4.谢方军副校长带领的教师团队在福建省职业院校技能大赛中职班主任能力比赛中获三等奖。

5.牵头举办“科学筑梦点亮未来”全国中小学科学教育系列活动(宁德专场)之“电机电器工程应用、农业+环境科学科教联盟”分会场活动。

十月
组织师生赴福安市五福养老院开展重阳节“金秋送暖” 志愿服务,获授“爱心单位”牌匾。

十一月
1.承办 2025 年宁德市中职学校公共艺术(音乐)、电子信息类等多学科公开课教学观摩研讨活动。

2.承办第六届闽东北协同发展区智能装备应用赛道技能大赛。

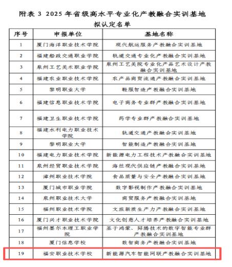
3.福建省新能源汽车智能网联产教融合实训基地、陈凤婷班主任工作室、林巍立班主任工作室等三个项目入选2025年省级职业教育重点项目。




十二月
1.承办“福安市高素质农民培训(省级资金)技术班”,开设12期,培训600人。

2.组织27名师生参与福安35年暨白云山合唱团专场音乐会演出。

3.三项省级立项课题举行开题论证会,分别是林伟赠老师主持的福建省职教中心立项课题《本土非遗资源视域下中职语文项目化学习的“福安模式”构建》,以及钟声、张鹏飞老师分别主持的福建省教育科学研究所立项课题《中职学校特殊学生心理健康教育校本模式的构建研究》和《新质生产力驱动下福文化赋能电商专业课程体系的数字化转型路径研究》。

4.8名学生荣获2024-2025 学年度中等职业教育国家奖学金。

回望2025年,福安职业技术学校在技能竞赛中屡创佳绩,在教学改革中探索突破,在服务社会中彰显担当。从世界技能大赛金牌“零的突破”到省级课题成果涌现,从高素质农民培训到新能源汽车产教基地建设,学校始终以服务区域发展为使命,以培育大国工匠为己任。面向未来,学校紧扣“崇德强能”办学理念和“服务高质量发展、促进高水平就业”办学方向,以争创国家级优质中职学校和优质专业为目标,深化产教融合、科教融汇,为区域经济高质量发展和职业教育现代化贡献更大力量!
供稿:校办公室
初审:倪国宝
复审:谢石生、赵攀
终审:曾柳娟、黄小刚